中国·yl23411(永利)集团官网-Officialwebsite
欢迎访问本网站!
搜索
学校主页
Toggle navigation
本站首页
部门概况
规章制度
新闻公告
辅导员园地
学生管理
学生资助
学历认证
相关下载
本站首页
>
新闻公告
>
通知公告
正文
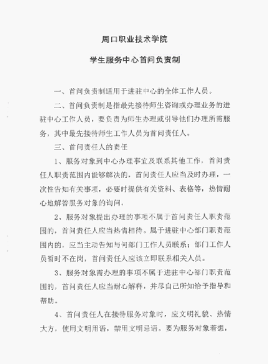
学院学生服务中心首问负责制
日期:2019-02-02 14:04:16 发布人:学生处
操作>>
学院学生服务中心首问负责制
核发:0
点击数:
【
收藏本页
】
上一篇:
yl23411永利(集团)有限公司官网毕业生离校手续集中办理工作方案
下一篇:
学院学生服务中心工作人员服务规范
返回首页
关闭页面
分享到
相关链接