中国·yl23411(永利)集团官网-Officialwebsite
欢迎访问本网站!
搜索
学校主页
Toggle navigation
本站首页
部门概况
规章制度
新闻公告
辅导员园地
学生管理
学生资助
学历认证
相关下载
本站首页
>
新闻公告
>
通知公告
正文
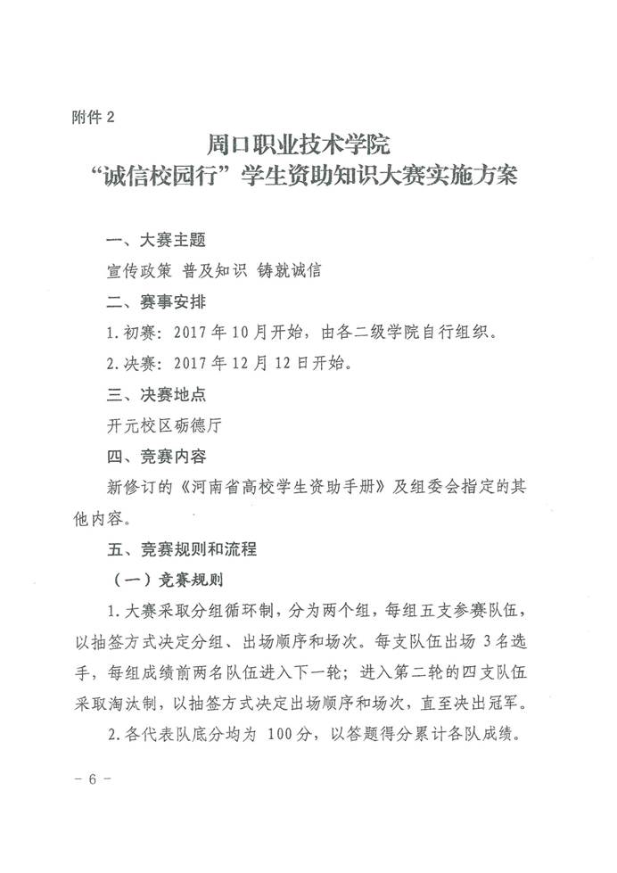
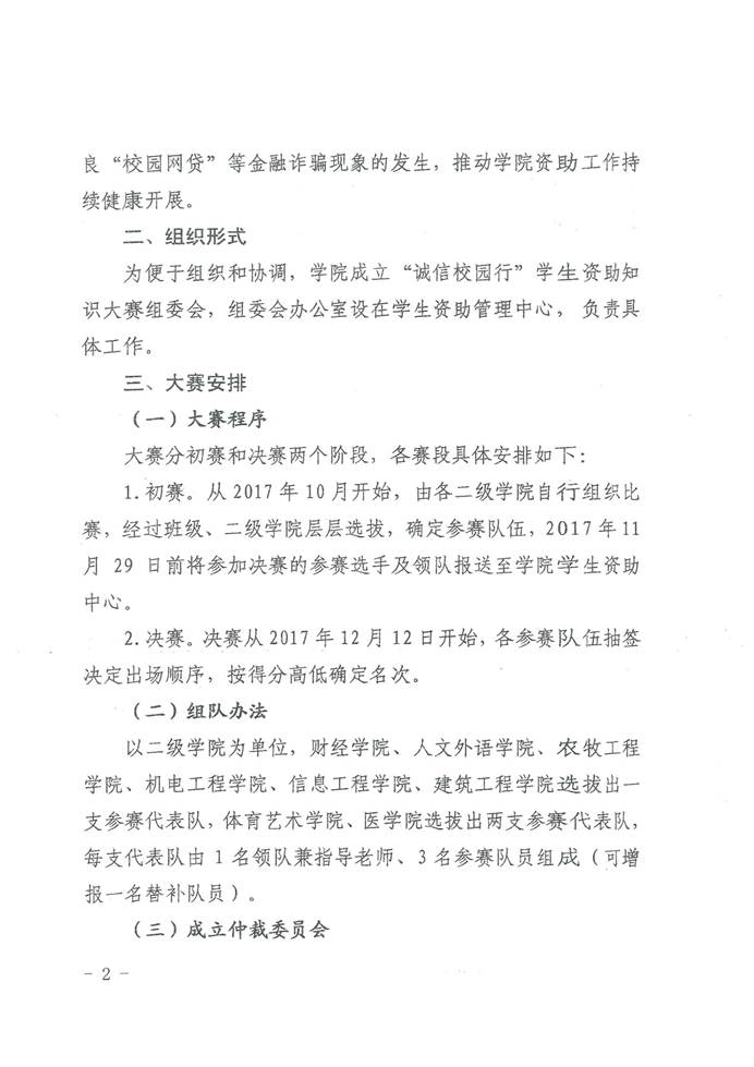
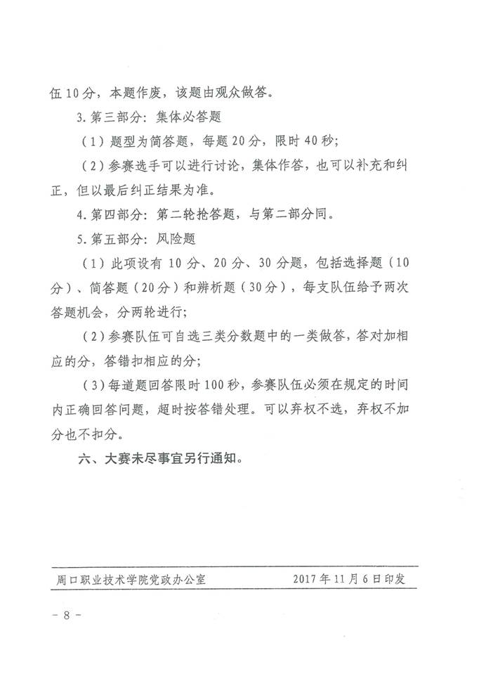
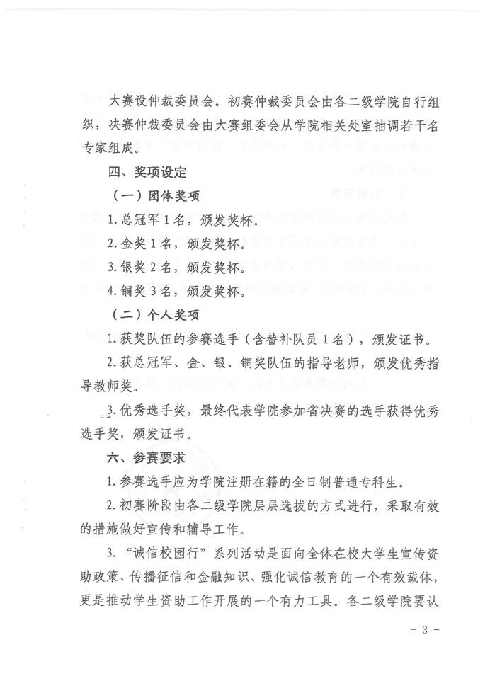
yl23411永利(集团)有限公司官网党政办公室关于举行第四届大学生
日期:2017-11-06 10:00:00 发布人:学生处
操作>>
yl23411永利(集团)有限公司官网党政办公室关于举行第四届大学生“诚信校园行”学生资助知识大赛的通知
核发:0
点击数:
【
收藏本页
】
上一篇:
我校成功举办“诚信校园行”资助知识大赛
下一篇:
学院关于印发《yl23411永利(集团)有限公司官网学生专业技能竞赛管理办法》的通知
返回首页
关闭页面
分享到
相关链接